金沙集团1862cc

通告公示

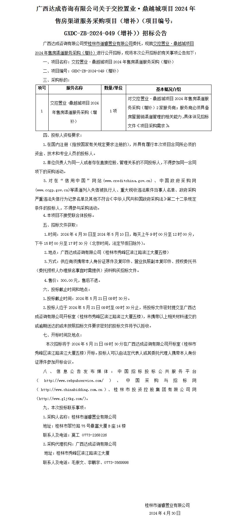
广西告竣咨询有限公司关于交控置业·鼎越城项目2024年售房渠道效劳采购项目(增补)(项目编号:GXDC-ZB-2024-049(增补))招标通告

宣布时间:2024-04-30

广西告竣咨询有限公司关于交控置业·鼎越城项目2024年售房渠道效劳采购项目(增补)(项目编号:GXDC-ZB-2024-049(增补))招.._01.jpg


【网站地图】【sitemap】