½ðɳ¼¯ÍÅ1862cc

¹ðÁÖÊÐÂÃÓν»Í¨»»³ËÖÐÐÄÏîÄ¿Ïû·ÀÄ¥Á·Ð§ÀÍÕбêͨ¸æ

Ðû²¼Ê±¼ä£º2023-08-30

Öл¯ÉÌÎñÓÐÏÞ¹«Ë¾ÊܹðÁÖÊеÀî£ÖÃÒµÓÐÏÞ¹«Ë¾Î¯ÍУ¬£¬£¬Ï־͹ðÁÖÊÐÂÃÓν»Í¨»»³ËÖÐÐÄÏîÄ¿Ïû·ÀÄ¥Á·Ð§À;ÙÐйûÕæÕб꣬£¬£¬ÏÖ½«±¾´Î¹ûÕæÕбêµÄÓйØÊÂÏîͨ¸æÈçÏ£º

Ò»¡¢ÏîÄ¿Ãû³Æ£º¹ðÁÖÊÐÂÃÓν»Í¨»»³ËÖÐÐÄÏîÄ¿Ïû·ÀÄ¥Á·Ð§ÀÍ

¶þ¡¢ÏîÄ¿±àºÅ£º GLTK×ÔÖ÷¹ûÕæÕбê-DJZC-2023-004

Èý¡¢²É¹ºÏîÄ¿µÄ²É¹ºÐèÇóÏÈÈÝ£º

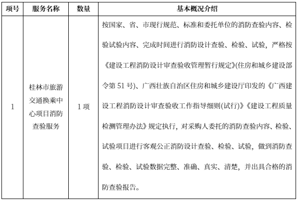
²É¹ºÐèÇóµÄÏêϸÄÚÈÝ£¬£¬£¬¼ûÕбêÎļþ¡£¡£¡£ÌõÔ¼ÂÄÔ¼ÏÞÆÚ£º´ÓÌõԼǩÊðÖ®ÈÕÆðÖÁÏîÄ¿Ïû·ÀÍ깤ÑéÊÕ¼°¸ñ¡£¡£¡£

ËÄ¡¢Í¶±êÈË×ʸñÒªÇó£º

1.Öª×ã¡¶ÖлªÈËÃñ¹²ºÍ¹úÕþ¸®²É¹º·¨¡·µÚ¶þÊ®¶þÌõ»®¶¨£¬£¬£¬º£ÄÚ×¢²á£¬£¬£¬¾ß±¸Õýµ±×ʸñµÄ¹©Ó¦ÉÌ£»£»£»

2.δ±»ÁÐÈëʧԼ±»Ö´ÐÐÈË¡¢ÖØ´ó˰ÊÕÎ¥·¨°¸¼þµ±ÊÂÈËÃûµ¥¡¢Õþ¸®²É¹ºÑÏÖØÎ¥·¨Ê§Ô¼ÐÐΪ¼Í¼Ãûµ¥¹©Ó¦ÉÌ£¬£¬£¬½«±»¾Ü¾øÆä¼ÓÈë±¾´ÎÕþ¸®²É¹ºÔ˶¯¡£¡£¡£ÒªÇó¹©Ó¦ÉÌ¿ÉÔÚ¡°ÐÅÓÃÖйú¡±ÍøÕ¾£¨www.creditchina.gov.cn£©»òÖйúÕþ¸®²É¹ºÍø£¨www.ccgp.gov.cn£©ÅÌÎÊÏà¹Ø¹©Ó¦ÉÌÖ÷ÌåÐÅÓüͼ£¨Ìá¹©ÍøÒ³½ØÍ¼²¢¼Ó¸Ç¹«Õ£©¡£¡£¡£

3.¹©Ó¦ÉÌÖª×ã¡¶¹ãÎ÷׳×å×ÔÖÎÇø½¨É蹤³ÌÏû·À¼ì²âÊÖÒÕЧÀÍ»ú¹¹¼àÊÓÖÎÀíÔÝÐл®¶¨¡·ÒªÇ󣬣¬£¬ÔÚ¹ãÎ÷½¨É蹤³ÌÏû·ÀÉè¼ÆÉóÄ¥Á·ÊÕ±¸°¸ÖÎÀíÆ½Ì¨ÉóºËͨ¹ý¡£¡£¡£

4¡¢±¾ÏîÄ¿²»½ÓÊÜÁªºÏÌåͶ±ê¡£¡£¡£

Îå¡¢×î¸ßÏÞ¼Û£º

1.×ܽð¶î£ºÈËÃñ±Ò307649.61Ôª¡£¡£¡£

2.ÏÞ¶îµ¥¼Û£º3.0Ôª/©O£¨º¬Ë°6%£©¡£¡£¡£

Áù¡¢ÕбêÎļþ»ñÈ¡£¡£¡£º

DZÔÚͶ±êµ¥Î»¿É´Ó2023Äê8ÔÂ31ÈÕÉÏÎç9ʱ00·ÖÖÁ2023Äê9ÔÂ5ÈÕÏÂÖç17ʱ00·Ö£¬£¬£¬Í¨¹ýÖл¯ÉÌÎñµç×ÓÕÐͶ±êƽ̨£¨http://e.sinochemitc.com£©Íê³É×¢²á£¨Ãâ·Ñ£©£¬£¬£¬ÔÚ×¢²áÖÐÇëÆ¾Ö¤ÒªÇóÌá¹©ÕæÊµÓÐÓõÄÕýµ±ÐÅÏ¢¼°Ö¤¼þ¡£¡£¡£ÊÂÇéÖ°Ô±»áÔÚÒ»¸öÊÂÇéÈÕÄÚÍê³ÉÉóºËÊÂÇ飨ÒÑ×¢²áµ¥Î»¿ÉÌø¹ý´Ë°ì·¨£©£»£»£»×¢²áÉóºËºó£¬£¬£¬Í¨¹ýÍøÉÏÖ§¸¶·½·¨»ñÈ¡ÕбêÎļþ²¢Ö§¸¶Æ½Ì¨Ê¹Óü°ÊÖÒÕÖ§³Ö·Ñ£¨Æ½Ì¨Ê¹Óü°ÊÖÒÕÖ§³Ö·Ñ£º300.00ÔªÈËÃñ±Ò/°ü¼þ£©ÔÚ¡¾Í¶±êÖÎÀí-Ͷ±ê±¨Ãû¡¿Ò³ÃæÕÒµ½ÏîÄ¿µÄºÅ£¨0747-2360SCCGX077£©£¬£¬£¬²¢¾ÙÐб¨Ãû£»£»£»±¨ÃûÀֳɺ󣬣¬£¬¿ÉÔÚ¡¾¾º±êÖÎÀí-ÎļþÏÂÔØ¡¿Ò³ÃæÏÂÔØÕбêÎļþ¼°Ôöֵ˰µç×ÓͨË×·¢Æ±¡£¡£¡£ËùÓÐ×¢²á¡¢½É·Ñ¡¢·¢Æ±µÈÓªÒµ¾ùÐëÔÚÖл¯ÉÌÎñµç×ÓÕÐͶ±êƽ̨²Ù×÷Íê³É£¨Æ½Ì¨×¢²áÀú³ÌÖÐÈçÓöÈκÎÎÊÌâ¿ÉÁªÏµÖл¯ÉÌÎñµç×ÓÕÐͶ±êƽ̨ÊÖÒÕÖ§³ÖÁªÏµµç»°£º010-86391277£©¡£¡£¡£

Æß¡¢Í¨¸æÏÞÆÚ£º×Ô±¾Í¨¸æÐû²¼Ö®ÈÕÆð10¸ö×ÔÈ»ÈÕ¡£¡£¡£

°Ë¡¢Í¶±ê×èֹʱ¼äºÍËùÔÚ£º

Ͷ±ê×èֹʱ¼ä£º2023Äê9ÔÂ13ÈÕ09ʱ30·Ö¡£¡£¡£

Ͷ±êÈËÓ¦ÓÚ2023Äê9ÔÂ13ÈÕ09ʱ00·ÖÖÁ09ʱ30·ÖÖ¹£¬£¬£¬½«Í¶±êÎļþÃÜ·âÌá½»ÖÁ¹ðÁÖÊÐÐã·åÇø´äÖñ·75ºÅ¶¦¸»´óÏÃA×ù6Â¥ £¬£¬£¬Î´Ð¯´øÒÔÉÏÏà¹ØÖÊÁϵݽ»µÄ»òÓâÆÚËÍ´ïµÄ»òδƾ֤ÕбêÎļþÒªÇóÃÜ·âµÄͶ±êÎļþ½«ÓèÒÔ¾ÜÊÕ¡£¡£¡£

¾Å¡¢¿ª±êʱ¼ä¼°ËùÔÚ£º

±¾´ÎÕб꽫ÓÚ2023Äê9ÔÂ13ÈÕ09ʱ30·ÖÔÚ¹ðÁÖÊÐÐã·åÇø´äÖñ·75ºÅ¶¦¸»´óÏÃA×ù6Â¥¿ª±ê¡£¡£¡£Í¶±êÈË¿ÉÒÔÓÉ·¨¶¨´ú±íÈË¡¢ÈÏÕæÈË¡¢×ÔÈ»ÈË»òÆäίÍÐÊðÀíÈ˳öϯ¿ª±ê¾Û»á£¨Ð¯´ø×Ô¼ºÉí·ÝÖ¤Ô­¼þ¡¢ÊÚȨίÍÐÊ飩¡£¡£¡£

Ê®¡¢ÐÅϢͨ¸æÐû²¼Ã½Ì壺http://www.gljtkg.com/£¨¹ðÁÖÊн»Í¨½ðɳ¼¯ÍÅ1862cc¿Ø¹É¼¯ÍÅÓÐÏÞ¹«Ë¾Íø£©¡¢¡¶Öйú²É¹ºÓëÕбêÍø¡·£¨www.chinabidding.com.cn£©¡¢Öл¯ÉÌÎñµç×ÓÕÐͶ±êƽ̨£¨http://e.sinochemitc.com£©¡£¡£¡£

ʮһ¡¢±¾´ÎͶ±êÁªÏµÊÂÏ

1¡¢²É¹ºÈËÃû³Æ£º¹ðÁÖÊеÀî£ÖÃÒµÓÐÏÞ¹«Ë¾

µØµã£º¹ðÁÖÊдäÖñ·75ºÅ¶¦¸»´óÏÃB×ù14Â¥

ÁªÏµÈ˼°µç»°£ºÄªÈÕ±ò 0773-2268190

2¡¢²É¹ºÊðÀí»ú¹¹£º Öл¯ÉÌÎñÓÐÏÞ¹«Ë¾

µØµã£º ¹ðÁÖÊдäÖñ·75ºÅ¶¦¸»´óÏÃA×ù6Â¥

ÏîÄ¿ÁªÏµÈË£º ºÎά

ÁªÏµµç»° £º0773-3636803

3¡¢²É¹º¼àÊÓÖÎÀí»ú¹¹£º¹ðÁÖÊж¦½Ý×ʲúÖÎÀí¼¯ÍÅÓÐÏÞ¹«Ë¾ÐÐÕþÖÎÀí²¿

ÁªÏµµç»°£º0773-2268071

2023Äê8ÔÂ31ÈÕ


¡¾ÍøÕ¾µØÍ¼¡¿¡¾sitemap¡¿